Cool18
搜索
关闭
X
Cool18
Cool18概况
Cool18简介
组织架构
研究机构
管理团队
大事记
师资队伍
教职员工
两院院士
国家杰青
退休人员
人事招聘
科学研究
研究方向
科研成果
人才培养
招生信息
教务通知
本科生培养
研究生培养
国际交流
学生园地
学工队伍
党建风采
班团活动
就业信息
高分子校友会
理事会
校友动态
校友名录
毕业留影
系教育发展基金
纪念于同隐先生
课程思政
理论武装
政策文件
教学案例
成果展示
搜索
EN
人才培养
Cool18
人才培养
教务通知
招生信息
教务通知
本科生培养
研究生培养
国际交流
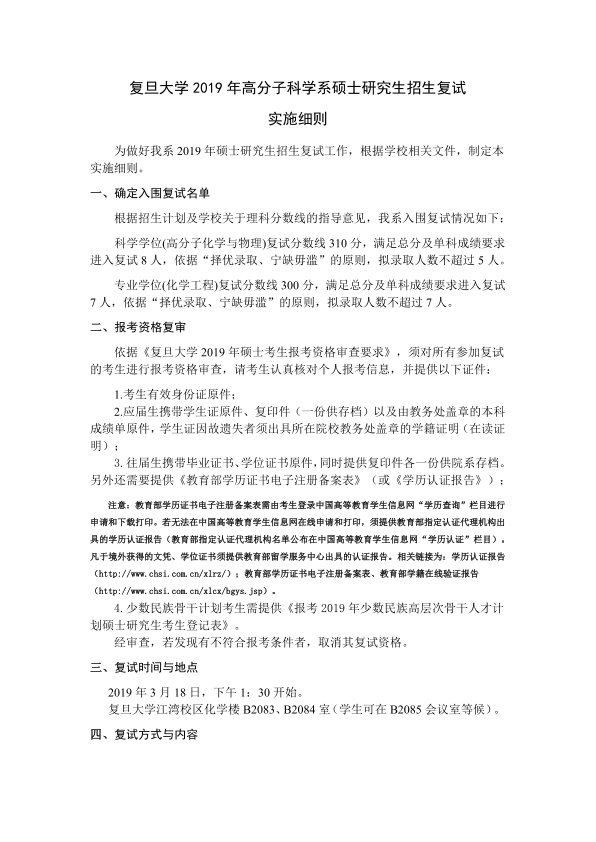
Cool18 2019 年Cool18 硕士研究生招生复试实施细则
发布时间:2019-03-13